启航学校 > 考研自习室 > 22考研必看!多所211院校公布初试科目调整政策!

22考研必看!多所211院校公布初试科目调整政策!

时间:2026-04-01 栏目:考研互动

随着国家对考研的重视程度越来越高,对于考研流程、考试科目等相关流程进行了重新规定,例如教育部在《2021年全国硕士研究生招生工作管理规定》中就鼓励招生单位选用全国统一命题科目试卷进行人才选拔。

图片

因此,在21考研中很多专业考试科目都进行了调整,例如经济类综合能力考试科目就采取教育部考试中心统一命题,供金融、应用统计、税务、国际商务、保险、资产评估等6个经济类专业学位选用,招生单位可以统筹考虑本单位实际情况自主选择使用。

那么针对22考研,又有哪些招生专业科目进行了调整呢?今天小任老师就为大家总结了目前为止确定要调整22考研自命题考试科目的院校信息,希望能帮助22考研的同学提前做好准备。

北京交通大学

北京交通大学计算机与信息技术学院1月26日发布《北京交通大学计算机与信息技术学院关于调整2022年硕士研究生招生初试自命题科目的公告》,公告称22考研原自命题业务课科目923“操作系统原理”和925“数据结构”合并为“计算机专业基础”。

图片

湖南工商大学

湖南工商大学研究生院发布《关于调整我校金融和国际商务专业硕士研究生招生考试初试笔试科目的通知》,表示在2022研究生招生中,该校金融(代码0251)、国际商务(代码0254)专业硕士研究生招生考试初试笔试的业务课一由数学三(科目代码303)调整为经济类联考综合能力(科目代码396)。

图片

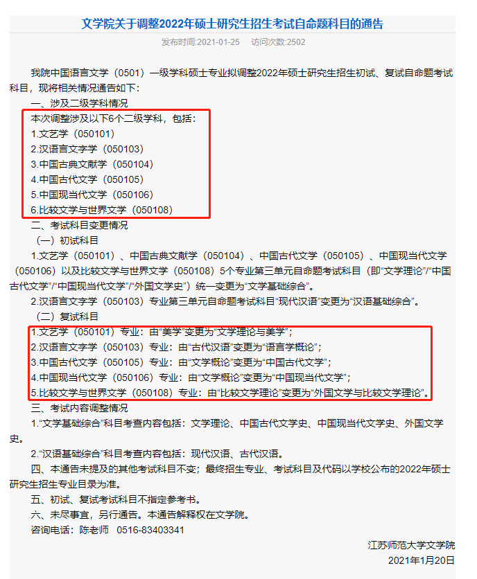
苏州师范大学

苏州师范大学文学院于2021年1月25日发布关于2022年硕士研究生招生考试自命题科目调整通告,本次调整设计6个二级学科。

图片

其他院校

天津财经大学税务、国际商务与资产评估专业“303数学三”改为“396经济类联考”。

图片

天津工业大学计算机科学与技术学院、经济与管理学院部分专业初试科目进行调整,其中“834数据结构与程序设计”改为“408计算机学科专业基础综合”;“303数学”改为“396经济类联考综合能力”。

图片

中南财经政法大学2022研究生招生考试部分专业课初试科目进行了调整,经济学院、财政税务学院和工商管理学院的“303数学三” 改为“396经济类联考”。

图片

图片


专业课作为考研初试的重要组成部分,相关调整势必会对成绩造成直接影响;特别是在国家对于考研趋势的把控力度越来越大,其他院校会逐渐进行改变。大家要时刻关注相关信息,小任老师也会不定时更新相关院校22考研初试科目调整公告,以免浪费大家宝贵的备考时间。


以上是关于“22考研必看!多所211院校公布初试科目调整政策!”的相关资讯,想要更详细了解更多考研培训机构的相关情况,可以咨询咱们在线客服老师!

预约试听

提交后咨询老师会第一时间与您联系!